sp小馆
网站无障碍
sp小馆
sp小馆要闻
sp小馆要闻
sp小馆发布
职务犯罪案件信息发布
典型案例
云检公告
检察英模
检察文苑
云检视听
代表委员
理论研究
便民服务
分州市院:
昆明
呈贡
五华
盘龙
官渡
东川
晋宁
安宁
富民
嵩明
石林
禄劝
寻甸
昭通
水富
鲁甸
镇雄
威信
曲靖
玉溪
江川
澄江
通海
华宁
易门
峨山
新平
元江
保山
隆阳
腾冲
施甸
龙陵
昌宁
楚雄
姚安
大姚
红河
蒙自
个旧
开远
弥勒
建水
石屏
泸西
元阳
红河
绿春
屏边
金平
河口
文山
文山
砚山
麻栗坡
马关
广南
富宁
普洱
版纳
大理
大理
祥云
宾川
弥渡
永平
云龙
洱源
剑川
鹤庆
漾濞
南涧
巍山
德宏
芒市
瑞丽
梁河
盈江
陇川
丽江
怒江
泸水
福贡
贡山
兰坪
迪庆
香格里拉
德钦
维西
临沧
临翔
凤庆
云县
永德
镇康
双江
耿马
沧源
昆铁
昆明铁检
开远铁检
sp小馆要闻
sp小馆要闻
检察英模
专项活动
代表委员
检察文苑
您的位置:
sp小馆
>
云检公告
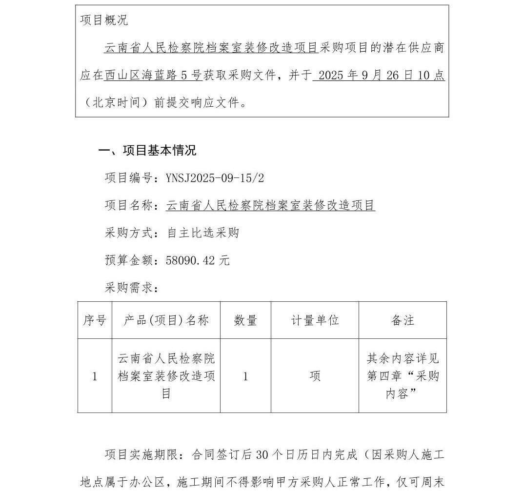
sp小馆 档案室装修改造项目比选采购公告
时间:2025-09-22 作者: 新闻来源:
【字号:
大
|
中
|
小
】
sp小馆